“回款从去年12月拖到今年6月,如今又被通知拖到今年12月”。有凤凰金融投资者表示,凤凰金融此前逾期兑付的定期理财产品凤溢盈再次延期兑付。
新金融深度调查发现,凤凰金融的定期理财产品“凤溢盈”与三胞集团、信华集团有关,而三胞集团陷债务危机中,*ST华信已停牌,或面临退市,定期理财产品凤溢盈兑付一拖再拖,而凤凰金融旗下借款平台喜鹊快贷也面临阴阳合同、变相收取砍头息、冒充司法机关暴力催收等问题,凤凰金融可谓隐忧不断。
目前,凤凰金融网站还存在大量的基金、保险等资管产品。根据四部委《关于规范金融机构资产管理业务的指导意见》(银发〔2018〕106号)相关规定,金融机构代理销售其他金融机构发行的资产管理产品,应当符合金融监督管理部门规定的资质条件。未经金融监督管理部门许可,任何非金融机构和个人不得代理销售资产管理产品。
凤凰金融向新金融深度出示了基金代销牌照,但基金代销牌照主体为凤凰金信(银川)基金销售有限公司,与凤凰金融无直接股权关系。而凤凰金融在网络销售过程中把网贷产品和资管产品放在一起进行销售,资管产品主体虽为凤凰金信(银川)基金销售有限公司,但销售的网站依然是“凤凰金融”,网站运营公司并没有“代销资管”资质。
凤溢盈兑付再延期
据投资人反应,自己在凤凰金融投的凤溢盈产品逾期后一拖再拖。原定于2018年12月到期兑付却延期到2019年6月30日,而近期投资人收到短信称兑付将被延期到2019年12月30日。

据了解,凤凰智信旗下两款定期理财产品,分别为凤溢盈、凤保宝,而此次逾期兑付的为凤溢盈。官网资料显示,凤盈溢是由各类金融机构/优质企业提供全额本金和收益保障,约定年化利率6.5%-9%,1000元起投,投资期限1-24个月。
值得注意的是,如今凤凰官网页面所显示的产品服务中,已不包括定期这一项。
官方资料显示,凤凰智信全称为北京凤凰智信信息技术有限公司,为凤凰卫视旗下网贷平台,成立于2016年5月6日,法人张震,执行董事贺鑫,注册资本5000万人民币,于2019年4月12日接入中信百信银行资金存管系统。由北京凤凰理理它信息技术有限公司全资控股。官方手机应用为凤凰智信出借App、喜鹊快贷借款App。

据投资人反映,凤溢盈-HXBL、凤溢盈-HXJT已经不止一次延期兑付,近期都收到了再次延期通知,而与此相关的为华信、三胞集团项目。

笔者联系投资人试图找到更详细的信息,却被吧主删帖且禁言。
值得注意的是,凤溢盈是一款“定期理财”类产品。从产品特性上来讲属于“收益权转让”。
据2016年8月发布的《网络借贷信息中介机构业务活动管理暂行办法》中有“十三项禁止性行为”,其中之一是“开展类资产证券化业务或实现以打包资产、证券化资产、信托资产、基金份额等形式的债权转让行为。”
但收益权转让类产品确实存在一定的风险。底层资产或者是底层资产底包出现违约的话,会直接影响到投资人的收益。
事实上,这已经不是凤凰金融项目第一次逾期,笔者了解到,去年2月份,海航实业因出现流动性问题,牵连凤凰金融发生2.38亿元的逾期,导致凤凰金融发布的借款无法如期兑付。
而此次凤溢盈产品的兑付一拖再拖,让不少投资人心生质疑。此外,本刊发现与之相关的华信、三胞集团情况也不容乐观。
华信、三胞深陷债务危机,信用等级遭下调
据悉,华信保理成立于2014年6月11日,是安徽华信国际控股股份有限公司下属100%全资子公司,实际控制人是上海华信国际集团有限公司。凤凰金融官网显示,华信保理于2016年2月17日入驻凤凰金融。
2018年3月1日,联合资信评估有限公司公告称,将上海华信国际集团有限公司主体长期信用等级由AAA下调至AA+,并列入信用评级观察名单。
紧接着,同年3月20日,有媒体爆出华信与凤凰金融合作的多个项目逾期,对此,上海华信集团商业保理有限公司发出说明称,逾期主要是因为受突发事件影响,短期流动资金暂时短缺,该笔款项将于2018年5月15日之前按合同约定归还本息及在此期间产生的罚息。
然而,2018年10月,又有投资人表示,投资的定期理财产品凤溢盈-HXBL本应于2018年9月27日到期,但却一再推迟到期时间,此前承诺的10月12日还款未兑现,又推迟至10月31日。
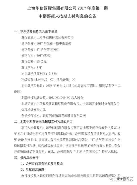
此外,新金融深度发现,今年6月24日,华信曾被爆出2017年度第一期中期票据未按期支付利息。

8月18日,*ST华信(002018)发布关于公司股票停牌暨可能被终止上市的风险提示性公告称,股票已连续20个交易日(7月22日-8月16日)收盘价格均低于股票面值(即1元),根据有关规定,公司股票自8月19日开市起停牌,深圳证券交易所自公司股票停牌起十五个交易日内作出公司股票是否终止上市的决定。

问题不断的不止华信,自去年6月份以来,三胞集团也深陷债务、信用等级下调危机。
2018年6月,三胞集团对雨润集团的5.5亿元担保逾期,其控股的南京新百(600682.SH)因为债务逾期资产被冻结,7月16日,“各合交管-安盈保6号三胞集团集合资产管理计划”违约;7月23日—8月13日,三胞集团7次被北京及江苏两地的法院列为被执行人;10月13日,三胞集团在凤凰卫视旗下的投资理财平台凤凰金融的风溢盈融资陆续到期未付。11月20日,互联网理财平台立马理财发布通知,旗下三款理财产品“嘉康盈、嘉顺盈、嘉恒盈”因融资主体三胞集团资金链紧张,将无法按期回购。
直到今年1月份,三胞集团持有宏图高科股份遭悉数冻结,证明资金链极度紧张的困境仍未破局。如今来看,凤凰金融的凤溢盈产品的兑付仍然艰难。
对此,凤凰金融方面回复称,延期到12月,是融资方的还款承诺函里写的日期,凤凰金融将会积极帮助用户协调并解决问题。
旗下喜鹊快贷变相砍头息、暴力催收
此外,本刊发现,凤凰智信旗下另一款产品喜鹊快贷借款,在第三方投诉网站上,负面不断,被投诉暴力催收、高利贷、冒充法院人员进行催收,导致借款人失业。
据编号为CN1165992的孙先生投诉称,在喜鹊快贷借款10000,实际到账10000元,但合同上借款金额为14993元,借款前,喜鹊快贷并未提及将会收取18%借款审核费、0.3%的担保费以及15%的保证金费还有6%的服务费。
实际上,编号为CN1162627的朱先生也遇到阴阳合同的问题。借款到账本金为14000元,在APP里显示的也为14000元,但在隐藏的合同里借款金额却变为了20990元,到期要求还款总额为22010元,平台收取了高达8000多元的利息。

而一旦借款人逾期,投诉人称,喜鹊快贷就采用爆通讯录,冒充司法人员进行催收。
多位投诉人称,发生逾期后,喜鹊快贷催收人员冒充司法人员,将律师函群发给借款人通讯录好友,甚至导致个别借款人失业。
就此相关问题,笔者采访凤凰金融,凤凰金融回复称,凤凰以合规、安全为产品业务的基础要求,所有产品的综合费率都在国家政策规定的范围内。关于提到的问题若有相关用户信息,凤凰金融将会有专员联系用户并帮忙解决相关问题。

值得注意的是,根据上述“律师函”中,关于“金融公司”的描述,笔者向凤凰金融求证,其贷款端口的业务模式是怎样的形态?就此,凤凰金融回复称,凤凰金融旗下有专门从事网络借贷信息中介业务的平台凤凰智信,不涉及助贷业务和网贷小贷业务。主要网贷产品有凤盈计划、凤储计划、散标等。
根据公开资料显示,凤凰金融运营公司其网站,并不具备任何金融牌照,也未经任何金融机构审批准许开展金融业务。在“律师函”中称“金融公司”,实在让人匪夷所思。
代销基金存隐忧
据凤凰金融官网显示,该平台不仅有网贷,还有基金、保险、海外及财富等产品服务。

实际上,根据此前2018年4月27日,中国人民银行中国银行保险监督管理委员会中国证券监督管理委员会国家外汇管理局联合发布《关于规范金融机构资产管理业务的指导意见》(银发〔2018〕106号,以下简称《指导意见》)指出,金融机构代理销售其他金融机构发行的资产管理产品,应当符合金融监督管理部门规定的资质条件。未经金融监督管理部门许可,任何非金融机构和个人不得代理销售资产管理产品。

据凤凰金融官网显示,凤凰金融所售卖的基金归凤凰金信(银川)基金销售有限公司所有。
笔者就相关主体是否具有金融监管部门所授权、颁发、许可的代销资质等问题询问凤凰金融,凤凰金融向本刊出示了基金代销牌照。值得注意的是,基金代销牌照的主体为凤凰金信(银川)基金销售有限公司。
而凤凰金融主体为北京凤凰理理它信息技术有限公司,两者并不存在直接股权关系。并且,北京凤凰理理它信息技术有限公司也不具备任何“代销资管”资质。
此外,2018年4月3日,互联网金融风险专项整治工作领导小组下发的《关于加大通过互联网开展资产管理业务整治力度及开展验收工作的通知》(下简称“《通知》”)也明确定性,通过互联网开展资产管理业务的本质还是开展资产管理业务。同时监管层明确资产管理属于特许经营业务,须纳入金融监管。
《通知》强调,依托互联网公开发行、销售资产管理产品,须取得中央金融管理部门颁发的资管业务牌照或资管产品代销牌照。未经许可,依托互联网发行各种资管产品(包括但不限于“定向委托计划”“定向融资计划”“理财计划”“资管计划”“收益权转让”)等方式公开募集资金的行为,应当明确为非法金融活动,具体可能构成非法集资、非法吸收公众存款、非法发行证券等。
(责任编辑:杨畅)





