
2016年下半年,江苏省工商行政管理局组织对全省流通领域的珠宝首饰商品进行了质量检测。
涉及标称周大福、六福、老凤祥等45个商标计134批次,另有201批次未标注品牌。共计335批次。
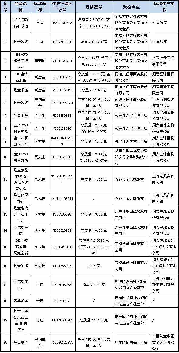
合格产品涉及标称商标周大福18K金钻石戒指配红宝石、六福金Au750钻石戒指、老凤祥足金翡翠挂件、谢瑞麟铂Pt950镶钻石戒指、潮宏基18K金钻石戒指、周大生足金手链、老庙翡翠吊坠、中国黄金足金手链等169批次,合格率为50.4%。
2016年下半年流通领域珠宝首饰商品被抽检合格名单(部分)

不合格产品涉及标称商标鑫乾福足金墨玉吊坠、益安Pt950钻石戒指、仙女庙足金硬金吊坠、金利福珠宝金镶玉、诺恋珠宝托帕石戒指、海盗寻宝翡翠手镯、恒孚珠宝和田玉挂件等166批次产品,其中149批次未标注品牌。
2016年下半年流通领域珠宝首饰商品被抽检不合格名单(部分)
本次抽检依据GB/T16552《珠宝玉石名称》、GB/T16553《珠宝玉石鉴定》、GB/T16554《钻石分级》、GB11887《首饰贵金属纯度的规定及命名方法》、GB/T18043《首饰贵金属含量的测定X射线荧光光谱法》、QB/T1690《贵金属饰品质量测量允差的规定》等标准,检验项目为珠宝玉石名称、珠宝玉石鉴定、钻石分级(钻石颜色等级和净度等级)、贵金属含量、纯度、贵金属质量、标识(标签、印记)。
抽检发现166个批次不合格。84批次珠宝首饰标识(贵金属印记和/或标签)不合格,属轻微不合格;81批次珠宝首饰珠宝玉石名称不合格,其中有58批次属一般不合格,23批次属严重不合格;1批次贵金属纯度不合格,属严重不合格。
消费者在选购贵金属珠宝首饰时要特别注意以下几点:
1、消费者购买贵金属、珠宝首饰前,应先通过书籍、网络、咨询等尽可能多的学习些金铂银首饰的基本常识。
2、消费者购买时应要求商家提供正规的质量检验机构出具的检测报告(或检测证书、检测标签),尽可能现场通过电话或网络的形式,查验证书的真实性,获得权威鉴定机构的证实。
3、尽量在质量信誉好的经销企业或品牌专卖店选购,或者通过可信任的亲人朋友介绍,购买诚信度高的商家出售的商品。
4、消费者在购买时不要轻信商家的广告宣传标语及图片,不要贪图便宜购买打折力度很大,优惠很多的商品。
5、不要在旅游途中购买当地商店中的贵金属珠宝首饰,不要屈服于导游的威逼利诱,如果购买的当地的贵金属珠宝玉石,一定要及时向商家索要销售发票,以便自己和商家发生质量纠纷时能提供法律上认可的证明材料,维护自己的合法权益。更不能相信一些小店铺中的“假一罚十,店主有喜”等宣传口号。
6、消费者购买贵金属珠宝玉石后,请及时去当地鉴定部门复检,如遇到有问题的商品,获得鉴定机构的检测结果,并向当地消费者权益保护协会或质量监督机构及时反映,并要求及时处理。
本期编辑/一鸣





